发布日期:2026-01-26浏览次数:297来源:蓝景科信
结直肠癌(CRC)是全球高发恶性肿瘤,微卫星稳定型(MSS)CRC 占比超85%,对PD-1/PD-L1免疫检查点抑制剂原发耐药,核心原因是肿瘤微环境(TME)呈“冷肿瘤”特征——CD8⁺效应T细胞浸润不足,髓系来源抑制细胞(MDSCs)、调节性T细胞(Treg)等免疫抑制细胞大量富集,形成免疫抑制屏障。
m⁶A甲基化是真核生物mRNA最普遍的表观转录修饰,YTHDF1作为关键m⁶A阅读蛋白,可结合m⁶A修饰位点调控靶mRNA翻译,在肿瘤发生发展中发挥重要作用,但YTHDF1在CRC免疫微环境重塑及MSS型CRC免疫治疗耐药中的具体机制尚未明确。本研究围绕YTHDF1展开,旨在揭示其调控CRC免疫抑制的分子轴,并探索靶向YTHDF1联合免疫治疗的转化潜力。
这是香港中文大学于君团队发表在Gut(2023)的研究,核心结论:靶向m⁶A阅读器YTHDF1可重塑结直肠癌(CRC)免疫微环境、增强CD8⁺T细胞杀伤、并与抗PD-1协同显著提升疗效,尤其可克服MSS型CRC的抗PD-1耐药。
研究结果
(一)临床相关性:YTHDF1是CRC免疫抑制标志物,高表达提示不良预后
1. 表达特征:TCGA、GEO公共数据集及408例CRC组织芯片(TMA)验证,YTHDF1在CRC组织中显著高表达,且表达水平与肿瘤分期、分级正相关。
2. 预后价值:YTHDF1高表达组患者总生存期(OS)、无病生存期(DFS)显著缩短,是CRC独立不良预后因素。
3. 免疫关联:TCGA免疫浸润分析显示,YTHDF1高表达与CD8⁺T细胞、IFN-γ、GZMB等效应T细胞特征负相关,与MDSCs、Treg等免疫抑制细胞特征正相关,证实YTHDF1是CRC“冷肿瘤”的标志性分子。
(二)功能验证:YTHDF1调控CRC生长与抗肿瘤免疫
1. 敲除抑制肿瘤,激活抗肿瘤免疫:
① 在MSS型CT26、MSI-H型MC38 CRC小鼠模型中,shYTHDF1敲除显著抑制肿瘤生长、延长小鼠生存期。
② 机制上,YTHDF1敲除后肿瘤内CD8⁺T细胞、IFN-γ⁺CD8⁺T、GZMB⁺CD8⁺T细胞浸润显著增加,MDSCs、Treg细胞显著减少;IFN-γ、GZMB、TNF-α等抗肿瘤细胞因子mRNA水平升高。
③ CD8⁺T细胞耗竭实验证实,YTHDF1敲除的抑瘤作用完全依赖CD8⁺效应T细胞。
2. 敲入加速肿瘤发生,构建免疫抑制微环境:
① 构建肠上皮特异性Ythdf1敲入(Ythdf1KI)小鼠,联合AOM-DSS诱导CRC,结果显示Ythdf1KI组肿瘤数量、大小显著增加,CRC发生进程显著加速。
② Ythdf1KI肿瘤中CD8⁺T细胞浸润减少,MDSCs、Treg细胞增加,IFN-γ、GZMB表达降低;同时p65、CXCL1蛋白水平显著升高,提示YTHDF1通过调控NF-κB/CXCL1轴参与免疫抑制。

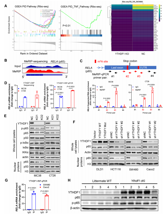
(三)分子机制:YTHDF1通过m⁶A-p65-CXCL1轴募集MDSCs,抑制CD8⁺T细胞
1. 核心调控轴:YTHDF1→m⁶A→p65翻译→NF-κB激活→CXCL1上调:
① MeRIP-seq+Ribo-seq联合分析发现,YTHDF1敲除后p65(RELA)mRNA的m⁶A修饰水平下降,翻译效率(TE)显著降低,mRNA水平无明显变化。
② RIP-qPCR证实YTHDF1直接结合p65 mRNA;双荧光素酶报告实验+点突变验证,p65 mRNA 3'UTR的m⁶A位点是YTHDF1调控其翻译的关键。
③ 功能实验显示,YTHDF1敲除导致p65蛋白水平下降,过表达则使p65蛋白水平升高;p65下游CXCL1、CXCL2、CXCL8等趋化因子的mRNA和蛋白水平均受YTHDF1正向调控。
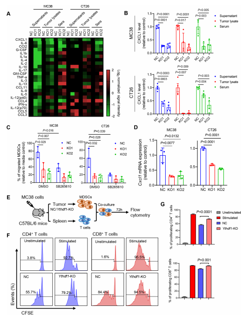
2. 免疫抑制闭环:CXCL1-CXCR2轴介导MDSCs募集,抑制CD8⁺T细胞:
① YTHDF1敲除可降低CXCL1分泌,减少MDSCs的体外迁移与体内浸润;过表达YTHDF1则相反。
② CXCR2抑制剂(SB225002)可逆转YTHDF1过表达诱导的MDSC募集;体内实验中,CXCL1中和抗体或CXCR2抑制剂,能恢复YTHDF1过表达肿瘤中CD8⁺T细胞的浸润与杀伤功能,抑制肿瘤生长。
③ 最终形成完整机制:YTHDF1→p65翻译→NF-κB激活→CXCL1上调→CXCR2介导MDSCs募集→抑制CD8⁺T细胞。

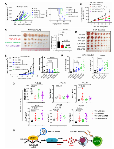
(四)转化价值:靶向YTHDF1联合抗PD-1逆转MSS耐药,VNP递送系统具临床潜力
1. 联合免疫治疗增效,逆转MSS耐药:
① MSS型CT26模型中,抗PD-1单药几乎无效,而siYTHDF1+抗PD-1联合治疗显著抑制肿瘤生长,延长小鼠生存期;MSI-H型MC38模型中,联合治疗进一步增强抗PD-1单药疗效。
② 联合组肿瘤内CD8⁺T细胞、IFN-γ⁺CD8⁺T、GZMB⁺CD8⁺T细胞显著增加,MDSCs、Treg细胞显著减少;IFN-γ、TNF-α、IL-2等抗肿瘤细胞因子升高,IL-10、TGF-β等免疫抑制细胞因子降低。
2. 靶向递送系统:VNP-siYTHDF1安全有效:
① 构建减毒沙门氏菌VNP包裹siYTHDF1(VNP-siYTHDF1),可靶向肿瘤微环境实现YTHDF1特异性敲低。
② CT26模型中,VNP-siYTHDF1单独使用即可显著抑瘤,联合抗PD-1效果最优;该递送系统能有效降低肿瘤内YTHDF1、p65、CXCL1表达,增加CD8⁺T细胞浸润、减少MDSCs。
③ 安全性评估显示,VNP-siYTHDF1处理后小鼠体重无明显下降,主要器官无明显病理损伤,具备良好的临床转化安全性。
一句话总览:YTHDF1高表达→通过m⁶A促进p65翻译→激活NF-κB→上调CXCL1→募集MDSCs→抑制CD8⁺T→形成免疫抑制微环境→MSS-CRC抗PD-1耐药;靶向YTHDF1(尤其VNP-siYTHDF1)可逆转MDSC介导的免疫抑制,与抗PD-1协同增效,显著抑制CRC生长。
研究意义
(一)理论意义
1. 首次明确YTHDF1是CRC免疫抑制的关键驱动因子,揭示了m⁶A表观转录调控在肿瘤免疫微环境重塑中的新机制,完善了CRC免疫逃逸的分子网络。
2. 阐明YTHDF1→m⁶A-p65→NF-κB-CXCL1→CXCR2-MDSCs的完整调控轴,为理解MSS型CRC免疫治疗耐药提供了全新的理论依据。
3. 证实YTHDF1可作为CRC预后评估与免疫治疗疗效预测的生物标志物,为CRC患者的分层管理提供新靶点。
(二)临床转化意义
1. 提出靶向YTHDF1联合抗PD-1的新型联合治疗策略,为解决MSS型CRC免疫治疗原发耐药这一临床难题提供了有效方案。
2. 开发的VNP-siYTHDF1靶向递送系统,实现了YTHDF1在肿瘤微环境中的特异性敲低,兼具高效性与安全性,为YTHDF1靶向药物的临床转化奠定了基础。
3. 本研究的机制发现可拓展至其他MSS型实体瘤,为泛癌种免疫治疗耐药的逆转提供了新思路。