发布日期:2025-11-10浏览次数:663来源:蓝景科信
2025年10月25日,南京农业大学国家大豆改良中心喻德跃教授团队在Plant Biotechnology Journal(IF: 10.5)上在线发表了题为GmMYB4 Positively Regulates Isoflavone Biosynthesis via the GmMAPK6-GmMYB4-MBW Module in Soybean的研究论文,通过DAP-seq和RNA-seq联合分析,从多维度系统解析了转录因子GmMYB4调控大豆异黄酮生物合成的分子机制,首次揭示GmMAPK6-GmMYB4-MBW调控模块在异黄酮代谢网络中的核心作用,为高异黄酮含量大豆品种培育提供关键理论依据与基因资源。蓝景科信为该研究提供了DAP-seq和RNA-seq技术支持。
大豆是重要的粮饲兼用和油料作物,富含异黄酮、叶酸、维生素E、皂苷等多种生物活性物质。其中异黄酮作为豆科植物特有的生物活性成分,兼具抗氧化、抗炎及内分泌调节等功能,对优化大豆营养品质至关重要。其含量精准调控一直是大豆育种领域的核心目标。
大豆异黄酮是豆科植物特有的次生代谢产物,其合成依赖苯丙烷途径的分支路径,与花青素合成共享前体物质(如柚皮素),形成 “代谢竞争关系”。此前研究已发现MYB转录因子家族是异黄酮合成的关键调控因子,但这类因子如何通过复杂的分子网络精准调控异黄酮含量,尤其是与其他信号通路(如MAPK信号)的协同机制,仍存在大量未知。
主要研究结果
核心发现一:GmMYB4——异黄酮合成的“正向调控开关”
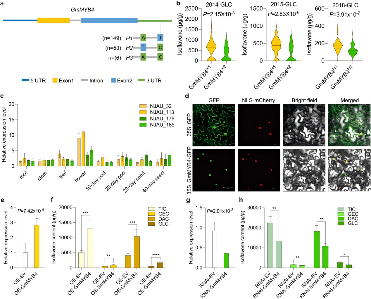
1. GWAS定位候选基因GmMYB4
为挖掘调控大豆异黄酮含量的关键基因,本研究收集了219份大豆种质资源在三种不同环境环境下的总异黄酮含量(TIC)、染料木黄酮类含量(GEC)、大豆苷元类含量(DAC)及黄豆黄素类含量(GLC)数据,并开展全基因组关联分析(GWAS),在11号染色体8.15-8.27 Mb区间锁定231个显著SNP,并最终筛选出GmMYB4(Glyma.11g107100)作为核心候选基因——该基因属于R2R3-MYB家族,与拟南芥中调控类黄酮合成的MYB4同源。通过单倍型分析发现:携带GmMYB4H1单倍型的大豆材料,其GLC含量在三年环境中均显著高于H2单倍型材料,证明GmMYB4H1是调控异黄酮的“优异单倍型”。
2. GmMYB4基因功能验证
为确认GmMYB4的功能,通过构建大豆毛状根过表达与RNAi干涉体系,以及稳定转基因过表达株系和CRISPR/Cas9敲除突变体,结合RT-qPCR与代谢物(TIC、GEC、DAC、GLC)含量测定,结果显示过表达株系异黄酮总含量及各组分含量显著提升,敲除突变体株系显著下降,证实GmMYB4为大豆异黄酮生物合成的正向调控因子。
值得注意的是,大豆基因组中存在GmMYB4的同源基因Glyma.12g032200,双基因敲除后GLC含量骤降97%,远高于单敲除效果,证明同源基因存在“功能补偿效应”。
图1 大豆中GLC相关基因位点的鉴定与分析。
图2 GmMYB4单倍型分析及初步功能验证。
核心发现二:GmMYB4 通过“干扰MBW复合体”平衡异黄酮与花青素合成
1. GmMYB4调控分子机制探究
研究团队对GmMYB4过表达株系、敲除突变体及WT材料进行转录组测序(RNA-seq),发现GmMYB4在调控代谢途径中发挥关键作用,尤其对类黄酮和异黄酮的生物合成途径调控作用显著。RT-qPCR结果显示,异黄酮生物合成途径中的7个关键基因(GmPAL1.3、GmC4H、GmCHS8、GmCHR1、GmCHI1、GmIFS2 和GmIFS1)在GmMYB4过表达株系中显著上调,在gmmyb4突变体中则显著下调。
此外,过表达GmIFS2导致R2期(盛花期)叶片和R8期(完熟期)种子中总异黄酮(TIC)含量显著增加,与异黄酮生物合成存在竞争关系的基因GmANS3呈现出完全相反的表达趋势。这些结果表明表明GmMYB4不仅能调控异黄酮生物合成途径相关基因的表达量及异黄酮含量,同时还能抑制花青素代谢途径。
通过DAP-seq鉴定到GmMYB4的核心结合基序为5′-CACCTAAC-3′,同时进行了EMSA验证了GmMYB4与motif序列的结合。DAP-seq和RNA-seq联合分析最终鉴定出1477个潜在靶基因,并富集于类黄酮生物合成通路。GmMYB4过表达株系种子类黄酮与原花青素含量较WT显著提升,敲除突变体则呈现相反趋势。结果表明GmMYB4是调控大豆类黄酮和原花青素生物合成及积累的关键转录调控因子。
图3 GmMYB4调控大豆异黄酮含量及苯丙烷代谢途径相关基因的表达水平。
图4 通过DAP-seq与RNA-seq在全基因组中对GmMYB4结合位点及靶基因进行分析。
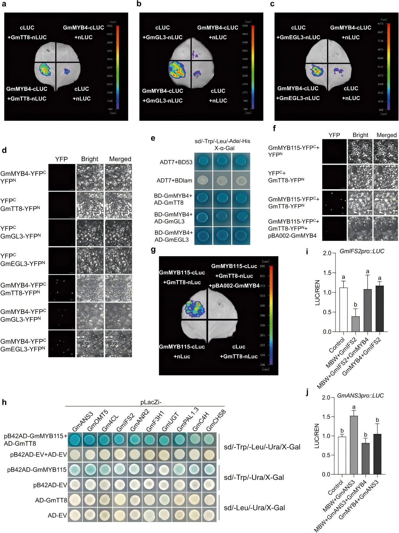
上述结果表明,GmMYB4是调控异黄酮含量的重要基因。为阐明GmMYB4调控异黄酮生物合成的分子机制,研究人员随后克隆了异黄酮代谢途径中10个关键差异表达基因(DEGs)的启动子,以探究GmMYB4是否能直接靶向这些基因。酵母单杂交(Y1H)实验结果显示,GmMYB4无法结合这10个基因的启动子。这提示GmMYB4可能通过其他调控因子,以间接调控的方式作用于异黄酮代谢途径。
2. GmMYB4竞争结合GmTT8
MBW复合体由MYB、bHLH、WD40三类蛋白组成,此前在蒺藜苜蓿种发现其可抑制异黄酮合成酶(IFS)基因表达。研究人员通过酵母单杂交(Y1H)实验检测了GmMYB115-GmTT8 复合体与10个关键基因(GmANS3、GmOMT5、Gm4CL、GmIFS2、GmANR2、GmF3H1、GmUGT、GmPAL1.3、GmC4H、GmCHS8)启动子的结合能力。结果表明,GmMYB115-GmTT8复合体可直接结合苯丙烷、异黄酮及花青素生物合成相关基因的启动子,凸显了其在这些代谢途径中的调控作用。研究团队聚焦GmMYB4与MYB-bHLH-WD复合体(MBW)的互作机制,通过LCI、BiFC、Y2H、双荧光素酶报告实验显示GmMYB4与大豆中bHLH类转录因子(GmTT8、GmGL3、GmEGL3)互作,竞争性干扰GmMYB115–GmTT8复合体的形成,进而解除MBW对异黄酮合成关键基因GmIFS2的抑制并减弱对花青素合成基因GmANS3的激活,实现异黄酮与花青素代谢流的平衡调控。
图5 GmMYB4通过与bHLH类转录因子互作,干扰MBW复合体的组装。
核心发现三:GmMAPK6通过磷酸化GmMYB4,激活异黄酮合成通路
为解析GmMYB4的上游调控机制,作者进行Co-IP、BiFC、Y2H、体外磷酸化实验及LC-MS/MS分析,结果表明GmMAPK6可与GmMYB4直接互作,并在体外磷酸化GmMYB4的第39位丝氨酸(S39);过表达GmMAPK6显著提升GmMYB4及其下游异黄酮合成基因的表达,促进异黄酮积累。表明GmMAPK6通过“磷酸化修饰+转录激活”双重机制调控异黄酮合成。
图6 GmMAPK6可提高大豆异黄酮含量,上调GmMYB4基因及异黄酮生物合成相关基因的表达水平,并能磷酸化GmMYB4蛋白。
小结
本研究系统揭示了GmMAPK6-GmMYB4-MBW模块调控大豆异黄酮生物合成的分子机制:GmMAPK6通过磷酸化激活GmMYB4,GmMYB4进而竞争结合MBW复合体中的bHLH成员,解除MBW对异黄酮合成基因的抑制并抑制花青素合成基因,最终实现异黄酮含量的精准调控。为解析异黄酮代谢调控网络提供了新视角,并为大豆品质改良与代谢工程育种提供了重要靶点与理论依据。
图7 GmMAPK6-GmMYB4-MBW模块在调控大豆异黄酮含量中作用的预测模型示意图。
