发布日期:2025-10-28浏览次数:608来源:蓝景科信
2025年7月31日,山西农业大学王升级团队在Industrial Crops&Products期刊发表了一篇题为“ERF194 regulates poplar leaf development via the starch and sucrose metabolism under natural environments”研究论文。本研究聚焦杨树ERF194转录因子,借助DAP-seq技术揭示了其通过调控淀粉-蔗糖代谢通路影响叶片发育的分子机制,为杨树遗传改良提供理论与实验依据。蓝景科信为该研究提供了DAP-seq技术支持。

文章主要内容
研究背景
叶片是植物光合作用的核心器官,其形态与结构直接影响植物生长效率与抗逆能力。ERF转录因子家族作为植物特有的调控因子,在生长发育与逆境响应中发挥关键作用,但此前其在杨树叶片发育中的具体调控机制,尤其是与碳代谢通路的关联尚未明确。
团队前期研究发现,室内条件下过表达ERF194会导致杨树出现半矮化表型,但该表型在自然环境中的稳定性及背后的分子机制尚不清楚。
为探索上述问题,团队引入多组学分析策略,并借助蓝景科信DAP-seq技术,深入挖掘ERF194的下游靶基因,最终揭开了其调控叶片发育的分子密码。
研究结果
1. 田间表型验证:ERF194抑制叶片大小,增强叶片结构致密性
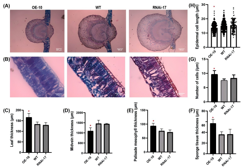
为评估自然环境条件下ERF194调控杨树叶片发育功能的稳定性与保守性,对经过田间持续修剪的1年生转基因杨树进行了表型检测。结果显示,在自然环境条件下,ERF194过表达显著抑制杨树的株高和基茎生长,而RNAi株系与野生型无明显差异,表明ERF194对杨树生长的抑制作用稳定且不受环境影响。叶片形态分析显示,OE株系第15片成熟叶的叶长、叶宽、周长和面积均显著小于WT,RNAi株系与WT无显著差异,表明ERF194在杨树叶片表型调控中发挥抑制作用。叶片内部结构观察结果显示,尽管ERF194过表达导致叶片变小和中脉变薄,但整体叶片厚度显著增加。OE株系的叶片细胞间隙减少,组织结构更致密,栅栏组织和海绵组织均显著增厚,上表皮细胞变小但密度增加。而RNAi株系与WT结构相似,表明ERF194促进细胞分裂、抑制细胞扩张,表明,ERF194在改变杨树叶内部结构方面起关键作用。
图1. ERF194抑制杨树在自然环境条件下的生长
图2. 在自然环境条件下ERF194可减小杨树叶大小
图3. ERF194增加叶片厚度和内部细胞的致密性
2. 代谢机制解析:靶向抑制淀粉-蔗糖代谢关键产物,限制叶片生长
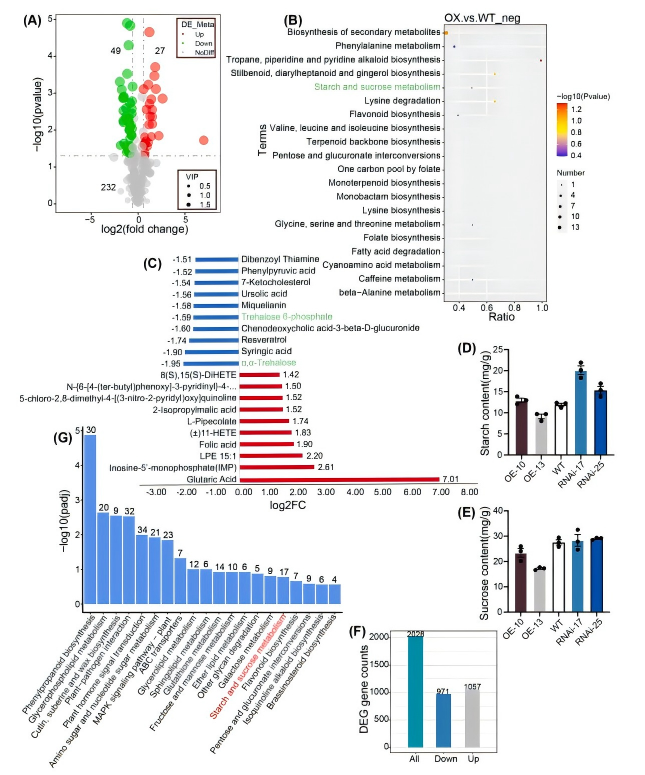
为深入了解叶片内部变化的潜在机制,作者对叶片进行了代谢组学分析,共检测到308种代谢物,其中76种在过表达株系中表现出显著差异。KEGG富集分析显示这些差异代谢物主要参与淀粉和蔗糖代谢、次生代谢物合成等通路。其中过表达株系中α,α-海藻糖和6-磷酸海藻糖含量显著下降,OE株系叶片中蔗糖含量比WT降低15-37.6%,上述结果表明,ERF194基因的过表达会抑制杨树叶片中 α,α- 海藻糖和6 - 磷酸海藻糖的合成,进而导致蔗糖含量下降。进一步通过RNA-seq分析,鉴定出2028个DEGs(1057上调、971下调),其中17个参与淀粉和蔗糖代谢。代谢组与转录组数据联合分析显示,差异表达基因与差异代谢物之间存在强相关性,差异代谢物α,α- 海藻糖、6 - 磷酸海藻糖,与17个差异表达基因共同富集于淀粉与蔗糖代谢通路,ERF194通过调控这17个差异表达基因的表达,在淀粉与蔗糖代谢中发挥关键作用。
图4. 过表达ERF194的转基因杨树(OE)与WT样本的代谢组学和转录组学分析
图5. ERF194参与调控淀粉代谢途径
3. 调控网络构建:DAP-seq助力锁定“上游 - 核心 - 下游”完整调控链
为探究ERF194的下游基因,作者开展了DNA亲和纯化测序(DAP-seq)分析,在全基因组范围内筛选ERF194结合的DNA位点,为调控网络解析提供精准靶点:
l靶基因筛选:DAP-seq 结果显示,ERF194可结合19条染色体上的15152个位点,其中6127个位于基因启动子区,通过与转录组DEGs联合分析,锁定287个核心靶基因,其中6个参与淀粉和蔗糖代谢,包括直接靶基因HKL1和FRK1;
l关键motif鉴定:发现ERF194通过识别LTRE(YCACCGACMHH)和SORLIP1(CCDCCRCCRCC)两种保守motif结合靶基因启动子,酵母单杂交(Y1H)实验验证了该结合的特异性;
l调控模块确立:结合多层级基因调控网络(ML-hGRN)分析,最终构建 “SRM1/MYB61(上游调控因子)-ERF194(核心因子)-HKL1(下游靶基因)” 调控模块,通过双荧光素酶实验验证了ERF194可直接结合HKL1启动子并激活其表达,进而抑制海藻糖合成,完成对叶片发育的调控。
图6. 通过DAP-seq和Y1H鉴定杨树全基因组中ERF194的下游靶点
图7. 由ERF194介导的多层级基因调控网络
图8. ERF194调控杨树叶发育的机制模型
