发布日期:2025-09-24浏览次数:511来源:蓝景科信
2025年7月6日,浙江大学徐娟教授团队在New Phytologist期刊发表了一篇题为“A DELLA-ANAC106 reciprocal negative feedback circuit modulates gibberellin homeostasis to regulate male fertility in Arabidopsis”研究论文。该研究借助DAP-seq技术揭示了拟南芥中DELLA-ANAC106双向负反馈回路调控赤霉素(GA)稳态以维持雄性育性的分子机制,为植物生殖过程中植物激素调控提供新范式,也为作物遗传改良提供了重要的理论基础和潜在靶点。

文章主要内容

研究背景
花粉形成是开花植物繁殖的关键,其发育与花药绒毡层(最内层细胞)的精准调控紧密相关。绒毡层需通过程序性细胞死亡(PCD)为花粉提供营养,提前或延迟降解均会致花粉败育。赤霉素(GA)的剂量与合成位置对花粉发育至关重要:GA缺陷突变体(如ga1-3)花粉发育停滞,过量GA也会引发雄性不育,足见GA稳态是育性核心调控因素。
GA通过结合受体GID1降解DELLA抑制蛋白激活信号,拟南芥中DELLA蛋白(如RGA、GAI)是花药发育关键抑制因子,其突变会致不育。虽GA代谢通路已明晰,但花粉发育中GA水平调控的分子机制仍不明,且NAC转录因子家族在该过程中的作用未知。
研究结果
研究发现AT3G12910受MPK3/MPK6激活上调,经鉴定为新NAC转录因子ANAC106。为研究其功能,作者构建了ANAC106过表达株系(OE),发现高表达株系严重矮化无花序,中等表达株系表现为完全雄性不育,无法形成可育角果。山亚历大染色显示,OE株系花药无可育花粉;野生型花粉授粉可使OE株系结籽,表明其雌性器官功能正常。GUS染色显示,ANAC106在幼嫩花药中高表达,表明其在雄性生殖过程中的特异性作用。作者进一步构建了ANAC106-EAR显性负性株系,发现EAR株系与OE株系表型相似,均表现为雄性不育,花药成熟花粉极少;且自身启动子驱动的该株系也不育。综上表明,ANAC106过表达与抑制的正常功能与均会导致拟南芥雄性不育。

图1. 过量表达ANAC106导致拟南芥雄性严重不育。
图2. 显性负调控ANAC106同样会导致拟南芥雄性不育。
为探究OE和EAR株系雄性不育机制,作者观察不同发育阶段花药半薄切片,发现与野生型相比,EAR株系花药第9-10阶段绒毡层降解延迟,第9阶段绒毡层肥大、小孢子降解,第12阶段花粉败育;OE花药绒毡层发育不良且降解提前,第9阶段无完整绒毡层,第10阶段完全降解,第11阶段花粉败育。相关基因转录水平检测显示,DYT1、MYB35(TDF1)等绒毡层发育基因,在OE和EAR花序中表达均较低;绒毡层降解相关的CEP1、PASPA3基因在OE中表达显著高于野生型,EAR中CEP1表达降低。综上表明,ANAC106是花药绒毡层细胞程序性降解的重要正调控因子。

图3. 过表达和显性负抑制对ANAC106在拟南芥花粉中的发育具有相反的影响。
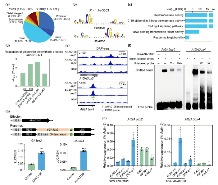
为鉴定ANAC106在调控绒毡层降解中的直接靶基因,通过DAP-seq鉴定出10665个潜在结合位点,核心序列为“MRRYGSCGTNDHNDHNMCGBHRH”,该CGT(7n)MCG基序与已知NAC成员保守,且发现ANAC106结合GA3ox2启动子与GA3ox4第1外显子。GO富集分析显示赤霉素代谢基因富集。同时作者构建了DEX诱导型株系,发现DEX处理致花发育缺陷及雄性不育。RNA-seqGO富集分析显示,均富集赤霉素生物合成过程调控,且仅赤霉素处理上调ANAC106表达。EMSA、qPCR和双荧光素酶实验进一步证实了ANAC106结合并激活GA3ox2/4表达。此外,还发现ANAC106还靶向GA2ox1。综上表明,ANAC106可能通过靶向赤霉素合成与失活基因调控活性赤霉素平衡。

图4. ANAC106直接调控拟南芥赤霉烯(GA)代谢相关基因表达
为验证ANAC106对活性赤霉素(GA)水平的调控作用,作者通过UHPLC-MS/MS检测相关转基因株系,结果显示经DEX处理的OE株系活性GA含量显著升高,EAR株系GA水平略低或与野生型持平,表明ANAC106双向调控GA合成与失活。Westernblot结果显示,OE株系中DELLA蛋白(RGA、GAI)丰度显著降低,EAR株系中DELLA蛋白积累;DEX诱导ANAC106表达可促进RGA/GAI降解,且蛋白酶体抑制剂MG132能抑制该过程,表明ANAC106通过GA依赖的泛素-蛋白酶体途径降解DELLA。作者进一步构建MYC-GAI转基因株系并与GVG:ANAC106杂交,发现DEX处理的双转基因株系MYC-GAI水平降约50%,且降解同样依赖泛素-蛋白酶体途径。此外,OE株系不育表型与rga/gai双突变体相似,OE花序中RGA丰度降低、EAR株系中升高,进一步表明DELLA蛋白参与ANAC106调控的花粉发育。
图5. ANAC106正向调控拟南芥中生物活性赤霉素(GAs)的水平,并负向影响DELLA蛋白的丰度。
为进一步探究ANAC106与DELLA蛋白的关系,作者构建了两个RGA-eYFP转基因株系(分别由绒毡层特异性LTP12启动子和花粉特异性LAT52启动子驱动),并与ANAC106-OE株系杂交获得双转基因株系。结果显示,两种双转基因株系的不育表型均显著恢复:可产生可育角果。亚历山大染色显示花粉活力大幅提升,半薄切片显示绒毡层提前降解缺陷得到改善。以上结果表明,在ANAC106调控的花粉发育基因网络中,DELLA蛋白在下游发挥重要作用。
图6. ANAC106通过赤霉素(GA)-DELLA通路调控拟南芥雄性生殖力。
酵母双杂交(Y2H)实验结果显示,拟南芥5种DELLA蛋白中,除RGL1外,其余4种均能与ANAC106相互作用。免疫共沉淀(Co-IP)结果进一步证实,RGA和GAI在体内可与ANAC106蛋白相互作用。进一步分析发现,RGA和GAI均与ANAC106的N端区域(含DNA结合结构域)相互作用,而不与C端相互作用。随后,作者在拟南芥叶肉原生质体中进行了瞬时表达实验。结果显示,ANAC106可激活GA3ox2、GA3ox4的荧光素酶活性,而RGA或GAI可剂量依赖地抑制该活性。综上表明,DELLA蛋白与ANAC106的相互作用以剂量依赖方式抑制ANAC106的转录活性。
图7. DELLA蛋白抑制ANAC106的转录活性。
本研究揭示拟南芥中DELLA-ANAC106双向负反馈回路调控赤霉素(GA)稳态、维持雄性育性的机制:新发现的NAC转录因子ANAC106可激活GA合成基因(GA3ox2、GA3ox4)以提升活性GA水平,促进DELLA蛋白降解;而DELLA蛋白(如RGA、GAI)则以剂量依赖方式与ANAC106互作,抑制其转录活性,避免GA过量。ANAC106过表达(功能获得)致绒毡层提前降解,显性负抑制(功能缺失)致其延迟降解,二者均引发雄性不育。该回路通过自我校正实现花药GA时空精准调控,为植物生殖激素调控提供新范式。
图8. DELLA-ANAC106反馈回路调控拟南芥花粉发育的功能模型。